优化营商环境丨浠水县人民法院全面落实涉企案件经济影响评估制度
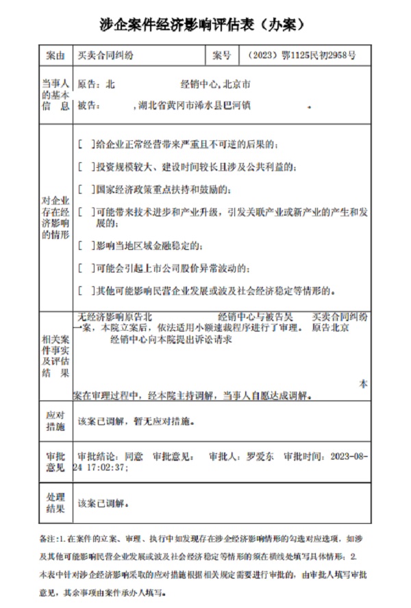
近日,因一纸合同纠纷,北京某经销中心要求被告吴某返还货款的民事诉状递交到了浠水县人民法院。立案时,由于原告系企业,遂开展案件经影响评估,该案标的小但证据繁多。为保护涉案企业,承办法官收到案件后发现案件有涉企标识,立即组织双方线上调解,经法官释法说理,协调沟通后,双方当事人在庭前达成调解协议,案结事了。
浠水县人民法全面贯彻和落实涉企案件经济影响评估制度,把每起“小案”的办理置于优化营商环境的大局中统筹把握。2022年以来,已刚性嵌入浠水县人民法院审判流程管理的涉企案件经济影响评估制度,在保护守法企业和企业家的合法权益、激发市场主体创造活力、进一步优化法治化营商环境方面发挥了重要的作用。

立案阶段
涉企案件经由“涉企绿色窗口”立案时,工作人员会先行导入诉前调解程序,调解不成的会及时登记立案。除了案件受理通知书上加盖有“涉企案件”外,系统还会自动识别标注“涉企”案件,由立案人员在涉企风险评估模块内完成立案评估。随后简单案件将优先推送至速裁团队办理,其他案件将随机分配至审判业务部门。
审理阶段
“涉企风险评估”模块还涵盖了案件审理的每个环节,民事案件、行政案件评估范围包括办案流程、裁判结果、司法公开,刑事案件评估范围除此之外,还包括强制措施、定罪量刑。通过“诉讼保全”评估和“办案”评估,承办法官将结合企业当事人的实际情况,灵活采取保全方式和办案方式,最大限度降低企业诉讼成本,努力为企业搭建互信友善、灵活高效的沟通平台。通过“裁判结果”评估和“司法公开”评估,将善意文明理念和社会主义核心价值观融入裁判文书释法说理部分,充分发挥司法裁判在国家治理、社会治理中的规则引领和价值导向作用。同时承办法官将审慎选择文书公开方式和途径,并在必要时开展判后答疑工作,最大限度降低诉讼活动对企业造成的不利影响。
执行阶段
执行阶段涉企案件经济影响评估的重点为执行方式、强度等,评估结果将用于“量身定制”执行方案。对于企业作为申请人的案件,执行法官将依法运用各类执行措施,确保高效执结,保证企业合法权益及时实现;对于企业作为被执行人的案件,则因案施策,避免因执行行为不当“拖垮”“拖瘦”企业,最大限度保障申请人合法权益的同时,也给予被执行企业一定空间,促使其恢复活力,提升履行能力。
审批环节
案件报结审批时,对于《涉企案件经济影响评估表》填写内容与案件实际情况不符或“应付式”填写的案件,一律不予审批。同时,相关部门通过不定期抽查、评议和通报,发布落实涉企案件经济影响评估制度正反典型案例,引导评估制度全面有效落实落地。
一案一评估,一环节一评估,浠水县人民法院通过涉企案件经济影响评估制度的常态化、实质化运行,对涉案企业生产经营可能受到的影响,进行分析评估、防范处置,提升办案效果,充分发挥法院在优化法治化营商环境中的能动作用,不断追求司法刚性和柔性的平衡,通过一个个案件诠释着“公正与效率”的真正含义。